湖南省南津渡水力发电有限公司中压储气罐采购、安装项目已具备采购条件,现公开邀请供应商参加采购活动。
1 采购项目简介
1.1采购项目名称:湖南省南津渡水力发电有限公司中压储气罐采购、安装项目。
1.2采购人:湖南省南津渡水力发电有限公司(以下简称南津渡公司)。
1.3采购代理机构:无
1.4采购项目资金落实情况:企业自筹,已落实。
1.5采购项目概况:湖南省南津渡水电站设有中压压缩空气系统,该系统向调速系统油压装置供气,经减压后供机组制动用气。该系统设置二台活塞式空压机,二个中压储气罐。其中一个中压储气罐于1989年生产,已投运33年,超过使用年限,本次拟进行更换,供应商可自行实地考察。
2 采购范围及相关要求
2.1采购范围:湖南省南津渡水力发电有限公司中压储气罐采购、安装。
(1)设备采购,详见下表;

(2)设备运输;
(3)原储气罐及相关设备拆除;
(4)新购储气罐安装,相关管道、电缆连接。
2.2计划工期: 合同签订后,60日历天内交货,20日历天内完成安装,具体开工日期以采购人通知为准。
2.3建设地点: 湖南省南津渡水力发电有限公司(湖南省永州市零陵区南郊沙沟湾1号)电站厂房
2.4货物质量标准或主要技术性能指标: 详见询价文件第五章 采购需求。
3 供应商资格要求
3.1供应商不得存在下列情形之一:
(1)处于被责令停产停业、暂扣或者吊销执照、暂扣或者吊销许可证、吊销资质证书状态;
(2)进入清算程序,或被宣告破产,或其他丧失履约能力的情形;
(3)被采购人或采购人上级单位纳入黑名单;
(4)其他: 无。
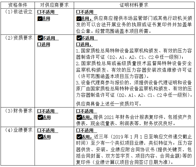
3.2供应商应满足如下要求:


4 响应保证金

5 确定成交供应商的方法
5.1最低价法
5.2采购人应当确定排名第一的成交候选供应商为成交供应商。若排名第一的成交候选供应商未通过履约能力和报价核查,采购人应按推荐的名单排序依次确定其他成交候选供应商为成交供应商。
6 采购文件获取
6.1供应商应当于2022年10月09日至2022年10月17日,在湖南省6766澳门有限公司网站(http://www.hhynfdc.com)上获取采购文件。
6.2供应商若对本项目采购需求、资格要求等有疑问的,应当于2022年10月17日12时00分前向采购人提出澄清要求。
7 发布公告的媒介
本次采购公告发布的媒介: 中国招标投标公共服务平台(http://www.cebpubservice.com)、湖南省6766澳门有限公司网站(http://www.hhynfdc.com)上发布。
8 响应文件递交方式及截止时间
供应商应于响应截止时间(2022年10月17日12时00分)前,将响应文件(一式四份,其中正本一份,副本三份)密封和标记后,以快递或现场递交的方式送达采购人,送达地址:湖南省南津渡水力发电有限公司运行维护部(湖南省永州市零陵区南郊沙沟湾1号)。邮寄件以收件人签收时间为准,因快递公司延迟邮寄的,收件人拒收并由寄件人承担此后果。
9 监督部门
监督部门:湖南省6766澳门能源事业部安全监察部
地址:湖南省长沙市韶山北路370号防汛大楼25楼
电话:0731-85483178
10 其他
本项目最高限价:人民币 捌万元整(¥80,000.00元),超过最高限价为无效报价。报价有效期不小于90天(自报价截止之日起计算)。本项目不接受联合体报价。
11 联系方式
采 购 人: 湖南省南津渡水力发电有限公司
地 址: 湖南省南津渡水力发电有限公司运维部(湖南省永州市零陵区南郊沙沟湾1号)
邮政编码: 425002
联 系 人: 万先生
电 话: 13574610797
邮 箱:183088047@qq.com
文章附件下载
附件:二次询价文件(南津渡公司中压气罐采购、安装项目).docx
责编:严格
来源:湖南省6766澳门有限公司能源事业部